Упр.911 ГДЗ Никольский Потапов 8 класс (Алгебра)
Решение #1

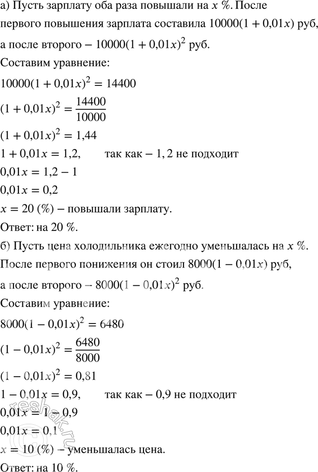
Рассмотрим вариант решения задания из учебника Никольский, Потапов 8 класс, Просвещение:
911 а) Зарплата сотрудника составляла 10 ООО р. Зарплату повысили на несколько процентов, а через некоторое время повысили ещё на столько же процентов. Теперь зарплата сотрудника составляет 14 400 р. На сколько процентов повышали зарплату каждый раз?
б) Цена холодильника в магазине ежегодно уменьшается на одно и то же число процентов от предыдущей цены. Определите, на сколько процентов каждый год уменьшалась цена холодильника, если, выставленный на продажу за 8000 р., он через два года был продан за 6480 р.
*размещая тексты в комментариях ниже, вы автоматически соглашаетесь с пользовательским соглашением